Ó¢¹ú365¼¯ÍŹÙÍø

¿ªÕ¹¶àÔªºÏ×÷£¬ÍØ¿íÊÖÒÕ½çÏß¡ª¡ªÓ¢¹ú365¼¯ÍŹÙÍøÑо¿ÔºÇ°ºó´¦Öóͷ£Ñо¿ÊÒר·Ã
Ðû²¼Ê±¼ä£º2024-01-12¡¡ÔĶÁ´ÎÊý£º3853

365Ó¢¹úÉÏÊÐ(¼¯ÍÅ)ÓÐÏÞ¹«Ë¾-Official website



ǰ´¦Öóͷ£ÊÖÒÕÒ»Ö±ÔÚÍâò¹¤³ÌÐÐÒµÖÐÕ¼ÓÐ×ÅÖ÷ÒªµÄְλ£¬Ëæ×Źú¼Ò¶ÔÇéÐÎÑÚ»¤Á¦¶ÈµÄÒ»Ö±ÔöÇ¿£¬Ïà¹ØÇ°´¦Öóͷ£ÊÖÒÕҲһֱˢÐÂÉý¼¶£¬º£ÄÚÓ¿ÏÖéóȺ¶à¿ÉÒÔÓëÍâ×Ê»¯Ñ§¾ÞÍ·ÏàæÇÃÀµÄ»·±£ÊÖÒÕ¡£


ÓÚÊÇ£¬ÔÚÒ»Á¬Ì½ÌÖ¡°»·±£¡±ÃüÌâµÄͬʱ£¬Ç°´¦Öóͷ£ÊÖÒÕÔõÑùÓëºó¶ÎµÄÊÖÒÕÁ´½Ó£¬¼ÓÈëµ½ÈÕÐÂÔÂÒìµÄ¿Æ¼¼Á¢ÒìÖУ¬ÍØ¿íÓ¦Óõ½¸üÆÕ±é¸ü¸ß¶ËµÄÁìÓò£¬Äð³ÉÁËÎÒÃÇÐèҪ˼Ë÷µÄÆ«Ïò¡£´ø×ÅÕâ¸öÎÊÌ⣬ÎÒÃDzɷõ½ÁËÓ¢¹ú365¼¯ÍŹÙÍøÐ¿ÆÇ°ºó´¦Öóͷ£Ñо¿ÊÒµÄÁõÄþ»ªÖ÷ÈΡ£


365Ó¢¹úÉÏÊÐ(¼¯ÍÅ)ÓÐÏÞ¹«Ë¾-Official website



01

 Éý¼¶Óëµü´ú 

¸ü»·±£¸üÇ°ÑØµÄǰ´¦Öóͷ£ÊÖÒÕ


Question1£º

Ò»Ö±ÒÔÀ´,ǰ´¦Öóͷ£Á÷³ÌÊÇÓ°ÏìºóÐø¹¤ÐòÖÊÁ¿µÄÒªº¦¡£¿ÉÊÇËüͬʱҲ±£´æ×ÅÄܺĸߡ¢ÎÛȾ½ÏÑÏÖØ¡¢·ÏË®´¦Öóͷ£½ÏÄÑÌâµÈһϵÁÐÎÊÌâ¡£Ëæ×ſƼ¼Ò»Ö±Ç°½øºÍ»·±£ÒªÇóÒ»Ö±Ìá¸ß£¬¸ü»·±£µÄǰ´¦Öóͷ£¹¤ÒÕÒ²ÔÚÒ»Ö±Éú³¤¡£Ç°´¦Öóͷ£ÁìÓòδÀ´ÉÐÓÐÄÄЩÀàÐ͵Ļ·±£Àà²úÆ·ÖµµÃ¹Ø×¢£¿


ÁõÄþ»ª£º½üÄêÀ´¡°ÂÁºÏ½ð¡¢Ã¾ºÏ½ð¡±Ç°´¦Öóͷ£ÏµÁÐÊÖÒÕ¼°²úÆ·ÔÚÐÐÒµÄÚ±¸ÊܹØ×¢¡£ÂÁþºÏ½ðµÈ»ù²Ä£¬ÓÉÓÚ¾ßÓÐÍâ¹Û¶àÑù»¯¡¢ÃܶÈС¡¢×°ÊÎÐÔÇ¿¡¢µÍµç×èµÈµÈÖî¶àÌØÕ÷£¬±»ÆÕ±éÓ¦ÓÃÓÚ½»Í¨ÐÞ½¨¡¢º½¿Õº½Ìì¡¢×°±¸ÖÆÔì¡¢¼Ò×°Í¿ÁϺ͵ç×ÓͨѶµÈÁìÓò¡£


È»¶øÕâÀà½ðÊôÈÝÒ×±¬·¢Ñõ»¯£¬È±·¦ÄÍÄ¥ÐÔ£¬ÐèÒª¶ÔÆä¾ÙÐÐÍâò´¦Öóͷ£ÒÔÌá¸ßÆäÓ¦ÓÃÄÜÁ¦¡£ÇÒÓÉÓÚ»·±£Õþ²ß¼°Êг¡Éú³¤Ç÷ÊÆµÄÒªÇó£¬Ç°´¦Öóͷ£ÊÖÒÕÒ²ÔÚÍùÎÞÁס¢ÎÞ·úÒÔ¼°ÎÞÈκÎÓж¾ÖؽðÊô¡¢ÎÞÇ¿ËáµÄÂÌÉ«»¯Æ«ÏòÒ»Ö±Í»ÆÆ¡£

365Ó¢¹úÉÏÊÐ(¼¯ÍÅ)ÓÐÏÞ¹«Ë¾-Official website




02

 ¿ª·ÅÓëºÏ×÷ 

пƼ¼Ó¦Óü°¹ú²úÌæ»»


Question2£º

Ëæ×ÅÏÖ´úÖÆÔìÒµÉÏÖÐÏÂÓοƼ¼Á¢ÒìЧ¹ûÒ»Ö±Ó¿ÏÖ£¬ÔÚÌá¸ßÑз¢ÄÜÁ¦¹¹½¨×ÔÉíµÄ»¤³ÇºÓµÄͬʱ£¬Ó¢¹ú365¼¯ÍŹÙÍøÑо¿ÔºÒ²Ê¼ÖÕ¼á³Ö¿ª·Å¡¢ºÏ×÷¹²Ó®µÄÀíÄÆð¾¢Óë¸÷´ó¸ßУ¡¢Ñо¿Ôº¼°ÐÐÒµÄÚÍ·²¿¿Í»§¿ªÕ¹Ñз¢ºÏ×÷¡£Ôڸ߿Ƽ¼ÁìÓò£¬Ç°´¦Öóͷ£²úÆ·ÓÐÄÄЩеÄÓ¦ÓÃÆ«ÏòÓëÌôÕ½£¿ÊÇ·ñ¿É·ÖÏíһЩÔÛÃÇ¿ÆÊÒµÄÇ°ÑØÊÖÒÕÑз¢Ð§¹û£¿


ÁõÄþ»ª£ºÔÚ2022Ä꣬ÎÒÃÇÓ뺣ÄÚÍ·²¿ÆóÒµÅäºÏÆô¶¯ÁËÒ»Ïî²£Á§Ï´åªÊÖÒÕºÏ×÷¿ª·¢ÏîÄ¿¡£ÆäʱÕâ¸öÏîÄ¿ÊÇÓÉÓÚ¶Ô·½Ñз¢µÄÒ»¸öвúÆ·ÔÚ²£Á§Ï´åªÊÖÒÕÉÏÃæÓöµ½ÁËÆ¿¾±£¬Ò²ÊÇÔÚÕâ¸öÆõ»úÏ£¬ÎÒÃÇË«·½¸æ¿¢ÁËÍŽáÑз¢µÄÏîÄ¿ºÏ×÷¡£¾­ÓÉ8¸öÔµÄÑз¢ºÍ²âÊÔ£¬Íê³ÉÁËÕâÒ»¿î˳ӦÓÚ³¬µÍ·´ÉäÂʲ£Á§µÄϴ媼Á£¬×îÖÕÕâÏîÊÖÒÕÍ»ÆÆÁËÐÐÒµ±ÚÀÝ£¬½â¾öÁËÐÐÒµÒªº¦Æ¿¾±ÄÑÌ⣬²¢Ë³ËìÍê³ÉÏîÄ¿ÑéÊÕ¡£


ϴ媺óÑùÆ·ÍâòÐèÖª×ãÒÔÏÂÌõ¼þ£º

¾­ÓÉ21560´ÎĦ²ÁÊÔÑéºó£¬¶Ô·´ÉäÂÊ»ù±¾ÎÞÓ°Ïì


²£Á§Íâ¹ÛÄ¥Á·Ìõ¼þÏ£¬Ï´åªÀú³Ì²»±¬·¢ÆäËüÍâ¹Û²»Á¼


Question3£º

ÔÚÈ«Çò¾­¼ÃË¥ÍË¡¢ÉÌÒµÐÎÊÆ×ª±äµÄ¹ú¼ÊÇéÐÎÏ£¬Å¹ú¼ÒµÄÊÖÒÕ¡°¿¨²±×Ó¡±¶ÔÎÒ¹ú¸ß¶ËÖÆÔìÒµÉú³¤´øÀ´ÖØÖØ×èÁ¦£¬¹ú²úÌæ»»³ÉΪÆÈÔÚü½ÞµÄÐèÇó¡£¹ú²úÌæ»»Ò»Ö±ÊÇÓ¢¹ú365¼¯ÍŹÙÍøÐ¿ƵÄÑз¢·¢Á¦Æ«Ïò£¬¿ÉÒÔÆ¶À§Äú¾ÙÒ»¸öÀý×Ó£¬Ïò¸÷ÈËÏÈÈÝÒ»ÏÂǰºó´¦Öóͷ£ÊÒÔÚÕâ·½ÃæµÄÏîÄ¿¼°¹¤Òµ»¯½ø¶ÈÂð£¿


ÁõÄþ»ª£º¶ÆÎý°å(Âí¿ÚÌú)²úÆ·Ö÷ÒªÓ¦ÓÃÓÚÄÌ·Û¡¢ÒûÁÏ¡¢¹ÞÍ·µÈʳÎï°ü×°ÐÐÒµ¼°¾ü¹¤¡¢ÒÇ±í¡¢µçÆ÷µÈÐÐÒµ£¬¹ØÏµµ½¹ú¼ÆÃñÉú¡£º£ÄÚ¸ßËÙµç¶ÆÎýÉú²úÏߣ¬ÏÖÔÚÖ÷ҪΪµÂ¹úÎ÷Âí¿ËÒÔ¼°ÈÕ±¾ÐÂÈÕÌúÉú²úµÄ¶ÆÎý»ú×飬×î¸ß´øËÙ»®·ÖÊÇ600 m/minºÍ450 m/min¡£È»¶ø£¬Âí¿ÚÌúµç¶ÆÎýÉú²úµÄÒªº¦»¯Ñ§Æ·£¬±»ÃÀ¹ú»¯Ñ§¾ÞÍ·¶À¼Ò¢¶Ï¡£Òò´ËؽÐèÑз¢¾ßÓÐ×ÔÖ÷֪ʶ²úȨµÄÏà¹Ø²úÆ·, Í»ÆÆÍâÑóÊÖÒÕ±ÚÀÝ£¡


¡°¸ßËÙ¶ÆÎýÊÖÒÕ¼°×¨Óû¯Ñ§Æ·¡±ÊÇÓÉÓ¢¹ú365¼¯ÍŹÙÍøÐ¿ÆÓë¹þ¶û±õ¹¤Òµ´óѧÀîÄþ½ÌÊÚÍŶÓÅäºÏÑз¢£¬ÏÖÔÚÒÑÔÚº£ÄÚ´óÐÍÂí¿ÚÌúÖÆÔì¿Í»§ÏßÉÏÊÔ²ú£¬³¯×Ź¤Òµ»¯µÄÄ¿µÄÍÆ½ø£¬ÒÔÊÖÒÕÍ»ÆÆÍâ×Ê¡°¿¨²±×Ó¡±Ê±ÊÆ¡£


ǰºó´¦Öóͷ£Ñо¿ÊÒÑз¢µÄÍÑÖ¬¼ÁµÈ¸ßËÙ¶ÆÎýרÓÃǰ´¦Öóͷ£ÏµÁвúÆ·£¬¿Í»§·´ÏìÐÔÄÜÎȹÌ£¬Ï´åªÐ§¹ûÓÅÒì¡£±ÈÕÕͬÀྺƷ£¬COD¸üµÍ£¬¸ü¾ß»·±£ÓÅÊÆ¡£

365Ó¢¹úÉÏÊÐ(¼¯ÍÅ)ÓÐÏÞ¹«Ë¾-Official website




Question4£º

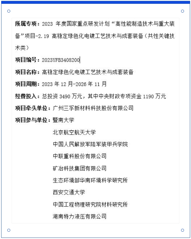
¹ú¼ÒÒ»Ö±ÃãÀø¹¤ÒµÁ´ÉÏÏÂÓÎЭͬÉú³¤£¬Ç¿»¯¹¤ÒµÊÖÒÕ¿çÓò¿ç½çÉî¶ÈÈںϣ¬×î½üÓ¢¹ú365¼¯ÍŹÙÍø×÷ΪÏîĿǣͷºÍÖ÷É걨µ¥Î»£¬×îÏȼ縺¹ú¼ÒÖØµãÑз¢ÍýÏë¡°¸ßÎȹÌÂÌÉ«»¯µç¶Æ¹¤ÒÕÊÖÒÕÓë³ÉÌ××°±¸¡±ÏîÄ¿£¬ÇëÄúΪÎÒÃÇÏÈÈÝÒ»ÏÂÕâ¸öÏîÄ¿¡£


ÁõÄþ»ª£º½ñÄ꣬Ӣ¹ú365¼¯ÍŹÙÍøÐ¿Æ×÷ΪÖ÷Ҫǣͷµ¥Î»¼ç¸º2023Äê¶È¹ú¼ÒÖØµãÑз¢ÍýÏë¡°¸ßÐÔÄÜÖÆÔìÊÖÒÕÓëÖØ´ó×°±¸¡±ÏîÄ¿£¬Ç°ºó´¦Öóͷ£Ñо¿ÊÒ½«×÷ΪÖ÷Á¦¾ü¼ÓÈëÆäÖС£


ÏîÄ¿Ö÷Ҫƾ֤¡°ÂÌÉ«Éè¼Æ-¶ÆÒº¾»»¯-½ÓÄÉÑ­»·-×°±¸¼¯³É-¹¤³ÌÓ¦Óá±µÄÊÖÒÕõè¾¶£¬¿ª·¢³ö¸ßÎȹÌÂÌÉ«»¯µç¶Æ¹¤ÒÕÊÖÒÕÓë³ÉÌ××°±¸£¬½â¾ö¶ÆÒºÔÓÖÊԭλÊèÉ¢ºÍ¶Æ²ãÖÆ±¸ÎȹÌÐÔ¡¢µç¶Æ³öË®½ðÊôÀë×ÓÔÚÏßԭλÊèÉ¢´¿»¯¡¢¸ßͨÁ¿²úË®ºÍ×°±¸¸ß¶È¼¯³É»¯µÈÒªº¦ÎÊÌ⣬ͨ¹ý×°±¸Éè¼Æ¼¯³É¡¢ÖÊÁÏ¿ª·¢¡¢¹¤ÒÕÓÅ»¯¡¢ÑéÖ¤ÆÀ¼Û£¬ÊµÏÖ´óÐ͹¤³Ì»úеװ±¸ÒºÑ¹¼þ¡¢ÏúÖáµÈÒªº¦Á㲿¼þÉϹ¤³Ì»¯Ê÷Ä£Ó¦Ó㬽â¾öµç¶ÆÐÐÒµµÄÇå½àÉú²ú¡¢½ÚÄܼõÅÅÓëÂÌÉ«µÍ̼£¬¹Å°åµç¶ÆÐÐÒµµÄ¸ßÎÛȾ¡¢¸ßÄܺĵÈÍ´µãÎÊÌâ¡£

365Ó¢¹úÉÏÊÐ(¼¯ÍÅ)ÓÐÏÞ¹«Ë¾-Official website



365Ó¢¹úÉÏÊÐ(¼¯ÍÅ)ÓÐÏÞ¹«Ë¾-Official website



03

 Í»ÆÆÓëÁ¢Òì 

¹¤ÒÕ¹¥¿Ë¼°²úÆ·Ñз¢


Question5£º

Ó¢¹ú365¼¯ÍŹÙÍøÑо¿ÔºÒ²ÔÚÒ»Ö±Õë¶Ôй¤ÒÕÊÖÒÕ¾ÙÐй¥¿Ë¼°²úÆ·Ñз¢£¬¿ÉÒÔÇëÄú¼òÆÓÏÈÈÝÏÂÏÖÔÚǰºó´¦Öóͷ£Ñо¿ÊÒÔÚºó´¦Öóͷ£°å¿é£¬ÓÐÄÄЩ½ÏÁ¿ÈÃÈËÖõÄ¿µÄ¿ÎÌ⣿


ÁõÄþ»ª£ºÇ°ºó´¦Öóͷ£Ñо¿ÊÒÕýÍýÏëÕë¶Ô¡°Àë×ÓÒºÌåµç¶Æ¡±¡¢ ¡°Ë®ÐÔÍ¿ÁÏ¡±¡¢¡°×èȼÖÊÁÏ¡±µÈй¤ÒÕ¿ªÕ¹ÊÖÒÕ¹¥¿Ë¼°²úÆ·Ñз¢¡£


a. Àë×ÓÒºÌåµç¶Æ

ÕâÏîÊÖÒÕÊÇÒ»Ïî¡°Àå¸ïÐÍ¡±µÄÂÌÉ«µç¶ÆÊÖÒÕ£¬Ö÷ÒªÌØµãÊÇÎÞË®¡¢ÎÞÑõ£¬ÓÃÓÚîÏÌúÅð¡¢Ã¾ÂÁµÈÉú¶¯½ðÊôµÄµç¶Æ£¬ÆÕ±éÓ¦ÓÃÓÚÐÂÄÜÔ´Æû³µ¡¢º½¿Õ½ô¹Ì¼þµÈÒªº¦Á㲿¼þ¡£ÇÒÔÚʵÏÖµç¶ÆÀú³Ì·ÏË®¡¢·ÏÆøµÄÁãÅÅ·Å¡¢Àë×ÓÒºÌåÑ­»·Ê¹ÓõÄÂÌÉ«»·±£Ìõ¼þÏ£¬ÔÚЧÂÊ¡¢±¾Ç®¡¢Î¬»¤µÈ·½ÃæÒ²¾ßÓÐÌØÊâµÄÓÅÊÆ¡£


b. Ë®ÐÔÍ¿ÁÏ

Ö÷Òª×ÅÖØÓÚ»·±£Ð͸߷À¸¯Ë®ÐÔÍ¿Áϼ°½ðÊôÑÚ»¤Í¿²ã£¨direct-on-metal£©µÄ¿ª·¢£¬ÒÔµÍVOC¡¢¸ßÄÍÇÖÊ´ÐÔΪÑз¢Ö÷Ïߣ¬Ö÷ÒªÓ¦ÓÃÓÚ3CµÈµç×ÓͨѶÐÐÒµ¡£


c. Ë®ÐÔϵͳ¸ßЧµÄÌí¼ÓÐÍ×èȼ¼Á

º¬Á×Á¿¸ß¡¢×èȼÐÔÄÜÓÅÁ¼£¬ÄÍË®½âÐÔÄÜÓÅÒ죬ÎȹÌÐԼѣ¬¿ÉÔÚË®ÐÔϵͳʵÏÖÓÅÒìµÄÊèÉ¢ÐÔ¡£¾ßÓнϵ͵ÄÕ³¶È£¬²Ù×÷ÐÔÄÜÓÅÒ죻¸ßЧµÄ×èȼÄÜÁ¦£¬Ê¹ÆäÔÚµÍÌí¼ÓÁ¿µÄÇéÐÎÏ£¬±ã¿ÉµÖ´ï½ÏºÃµÄ×èȼЧ¹û£¬ÔÚïÔÌ­¶Ô¾ÛºÏÎï¸ÉĤӰÏìµÄͬʱʵÏÖ±¾Ç®µÄ½µµÍ¡£¿ÉÆÕ±éÓ¦ÓÃÓÚ»§ÍâÖÆÆ·µÄ×èȼ·À»¤£¬ÈçÕÊÅñ£¬¿¾Åï¼°Æû³µ¡¢¸ßÌú¡¢·É»úÄÚÊμþÖÆÆ·µÈ¡£


ÂÌÉ«Éú³¤Óë¿Æ¼¼Á¢ÒìÊÇÊ±ÊÆËùÇ÷£¬ÃæÏòδÀ´£¬Ç°ºó´¦Öóͷ£ÐÂÊÖÒÕµÄÉú³¤¼°Ó¦ÓÃÓÐ×ÅÁÉÀ«µÄ¿Õ¼ä¡£×÷ΪÍâò¹¤³ÌÐÐÒµµÄÊÖÒÕÁ¢ÒìÒýÁìÕߣ¬Ó¢¹ú365¼¯ÍŹÙÍøÐ¿ÆÎ´À´½«Ê¼ÖÕ±ü³Ö¡°¿ª·ÅÓëºÏ×÷¡±µÄÕ½ÂÔ£¬Æð¾¢Óë¸ü¶à¸ßУ¡¢ÆóÒµÖ®¼äÕö¿ªÊÖÒÕ½»Á÷¼°ºÏ×÷£¬Ôö½øÉÏÏÂÓÎÊÖÒÕÉý¼¶¼°¿ç½çÁ¢Ò죬¼ÓËÙÍâò¹¤³ÌÊÖÒÕµÄÑз¢Ð§¹û¹¤Òµ»¯Àú³Ì¡£


ÆìϹ«Ë¾
  • ÏÃÃÅ·Ö¹«Ë¾
    ¹«Ë¾µØÖ·£ºÏÃÃÅÐæÊÐÃÀÇøÐÓÁÖÍåÓªÔËÖÐÐÄ6ºÅÂ¥1403
    ÁªÏµµç»°£º0592-6220498 0592-6220478
  • Äþ²¨·Ö¹«Ë¾
    ¹«Ë¾µØÖ·£ºÄþ²¨Êк£ÊïÇøË³µÂ·136Ū28ºÅ201ÊÒ
    ÁªÏµµç»°£º 0574-81859798 0574-81859799
  • ËÕÖÝ·Ö¹«Ë¾
    ¹«Ë¾µØÖ·£º½­ËÕÊ¡ËÕÖÝÊÐÏà³ÇÇø»ÆÜ¤Õò´ºÒ«Â·88ºÅ2ºÅ³§·¿Ò»Â¥
    ÁªÏµµç»°£º0512-65796973 0512-66102987
  • ÄþÃÀпÆ

    ¹«Ë¾µØÖ·£ºÄϾ©ÊйÄÂ¥ÇøÔÆÄϱ±Â·83ºÅ1007ÊÒ

    ÁªÏµµç»°£º025-85863192

  • ð©ÔÃпÆ

    ¹«Ë¾µØÖ·£ºÉîÛÚÊб¦°²ÇøÇ°º£×¿Ô½Ê±´ú¹ã³¡C×ù2506ÊÒ

    ÁªÏµµç»°£º0755-29556931

  • ¶þÇáÑо¿Ëù

    ¹«Ë¾µØÖ·£º¹ã¶«Ê¡¹ãÖÝÊÐ»ÆÆÒÇø¿ÆÑз6ºÅ

    ÁªÏµ·½·¨£º020-61302503

ÍøÕ¾µØÍ¼